怎麼寫好自己的求職履歷?用 EdrawMind 快速整理履歷重點與寫法

本文完整解析怎麼寫好自己的求職履歷從四大核心原則履歷結構到自我評價與項目經歷寫法幫助你打造更具說服力的履歷並推薦使用 EdrawMind 梳理履歷邏輯讓內容更清晰精準匹配職位需求。

banner-product

如果你想快速了解怎麼寫好自己的求職履歷,建議先查看 EdrawMind 上的「怎麼寫好自己的求職履歷」範本。透過可視化心智圖,你可以更直觀掌握履歷的四大原則、必備模組、自我評價寫法,以及項目經歷的整理邏輯,讓履歷內容更清楚、更有說服力。

EdrawMind 怎麼寫好自己的求職履歷

怎麼寫好自己的求職履歷在電腦上高畫質瀏覽與輸出方法

保存

Step1保存範本

Step2用 EdrawMind 開啟

很多人在找工作時都會問:怎麼寫好自己的求職履歷?其實一份好的履歷,不是把所有經歷都塞進去,而是用清楚的結構,把最重要、最匹配職位的內容呈現出來。若你想先把思路整理清楚,EdrawMind 會是非常實用的工具。

透過 EdrawMind,你可以先把履歷拆成幾個核心模組,例如基本資訊、教育背景、自我評價、工作經歷、項目經歷與技能專長,再逐步優化每一部分。本文就用更容易上手的方式,帶你看懂 履歷怎麼寫、哪些內容最重要,以及如何提升履歷說服力。

試用 App & 免費領 500 AI Token
star icon

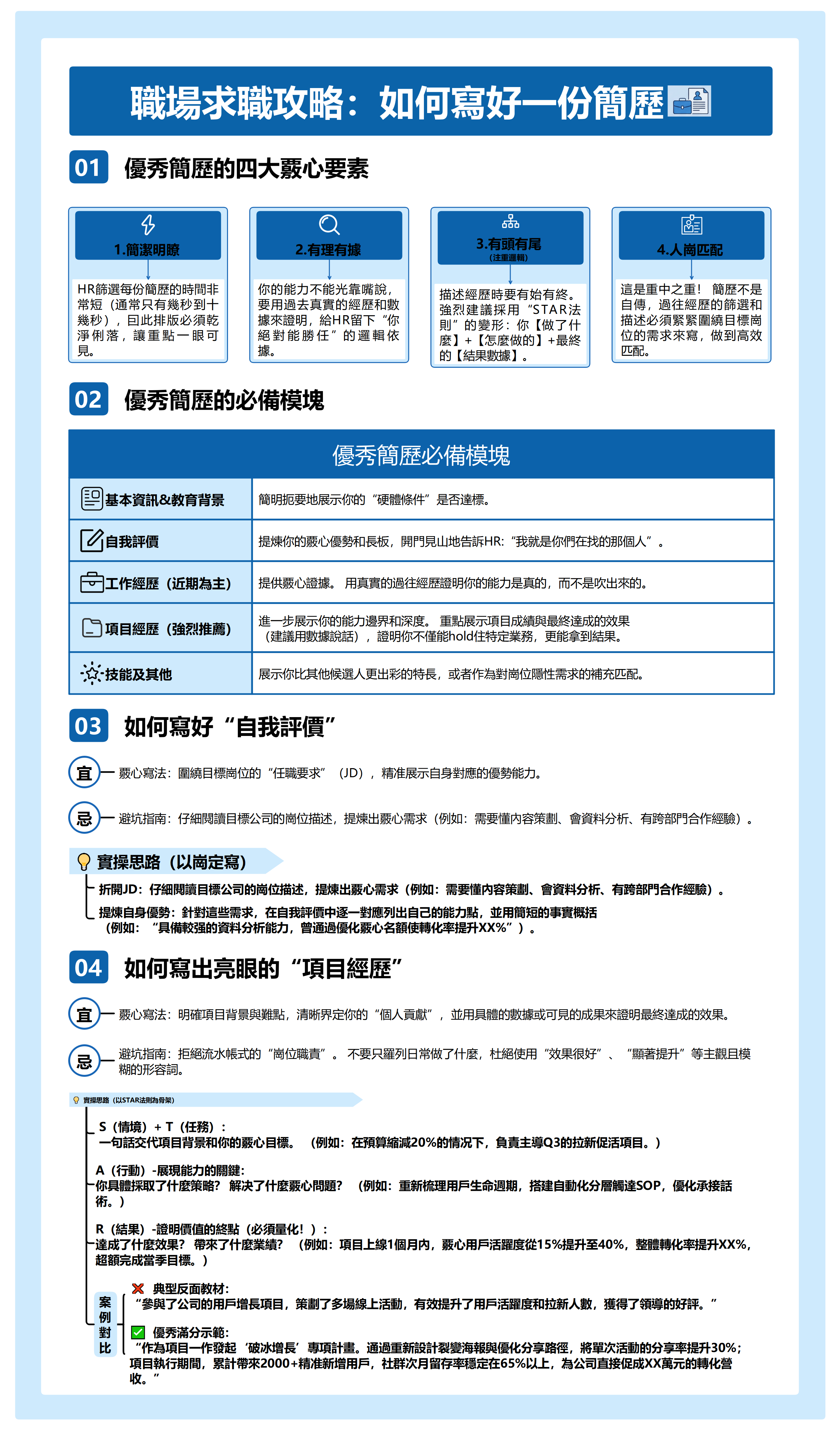
01 優秀求職履歷的四大核心要素

如果你想知道 履歷怎麼寫 才更容易獲得面試機會,可以先記住四個重點。第一是簡潔明瞭,因為 HR 看履歷的時間通常很短,所以排版與重點一定要清楚。第二是有理有據,能力不能只靠形容,而要用真實經歷與數據來證明。

第三是有頭有尾,也就是描述經歷時要有邏輯,最好能交代你做了什麼、怎麼做,以及最後帶來什麼結果。第四則是人崗匹配,這是最關鍵的一點。履歷不是自傳,而是針對目標職位做出的精準展示。

當你能做到這四件事,一份 求職履歷 的可讀性和說服力就會大幅提升。

02 一份完整履歷應該包含哪些模組?

一份完整的履歷,通常至少要包含幾個基本區塊:基本資訊、教育背景、自我評價、工作經歷、項目經歷,以及技能與其他補充內容。

基本資訊與教育背景是硬體條件,主要是讓招聘方快速判斷你的基礎是否符合要求。自我評價則是你展示核心優勢的位置,要讓 HR 一眼看出你的匹配度。工作經歷用來提供過往能力的證據,而項目經歷則能更深入展現你的能力邊界、實際貢獻與最終成果。

如果你還有證照、語言能力、作品集連結或其他補充優勢,也很適合放在最後作為加分項。

03 自我評價怎麼寫比較加分?

很多人寫 自我評價怎麼寫 時,容易流於空泛,例如寫成「認真負責、抗壓性高、善於溝通」。這些句子不是不能寫,而是如果沒有對應事實,就很難產生說服力。

比較有效的方式,是直接圍繞目標職位的 JD 來寫。先拆解職位需求,例如是否需要內容策劃、數據分析、跨部門合作、專案推進或用戶經營能力,再對照自己的經歷,選出最匹配的能力點放進自我評價中。

這樣寫出來的內容,會比泛泛而談更有針對性,也更容易讓 HR 感受到你和職位之間的對應關係。

04 項目經歷怎麼寫才會更亮眼?

很多人履歷不夠亮眼,問題不在經歷太少,而在項目經歷寫得太像流水帳。真正有說服力的寫法,是以 STAR 法則為骨架,把背景、任務、行動與結果說清楚。

你可以先用一句話交代項目背景與你的核心目標,再說明你採取了哪些具體行動,最後一定要補上成果,而且最好量化。像是轉化率提升、活躍度提高、成本下降、時間縮短、留存改善等,這些都能直接證明你的價值。

當你把項目經歷寫成「我解決了什麼問題,並帶來什麼成果」,而不是「我參與了什麼」,履歷整體專業度就會上升很多。

05 為什麼用 EdrawMind 整理履歷更有效率?

履歷寫不好,往往不是因為你沒有內容,而是因為內容太散。這也是很多人卡住的原因。EdrawMind 的優勢,就是可以先幫你把履歷結構做出來,再往每個區塊填內容。

你可以把「基本資訊」「教育背景」「自我評價」「工作經歷」「項目經歷」「技能及其他」作為主節點,然後根據不同職位調整內容。這種方式很適合做版本管理,也很方便你檢查哪一部分太弱、哪一部分最值得放大。

不論你是新鮮人、轉職者,還是正在準備更好的職涯機會,用 EdrawMind 梳理履歷內容,都能讓你更快找到重點、提升表達效率。

06 想把履歷寫清楚,先用 EdrawMind 梳理邏輯

想知道 怎麼寫好自己的求職履歷,其實關鍵不只是用字漂亮,而是邏輯清楚、證據充足、內容匹配職位。只要你掌握簡潔明瞭、有理有據、有頭有尾與人崗匹配四個原則,就能讓履歷更有競爭力。

如果你想更有效率地整理 求職履歷、履歷範本與自我評價內容,建議直接用 EdrawMind 先做架構整理。當思路清楚了,履歷自然也會更清楚。

試用 App & 免費領 500 AI Token
star icon

EdrawMind
EdrawMind Mar 21, 26
轉發文章: